Mastering the Routing Pattern: 4 Essential Techniques for Building Intelligent AI Agents
The Four Pillars of Intelligent Routing
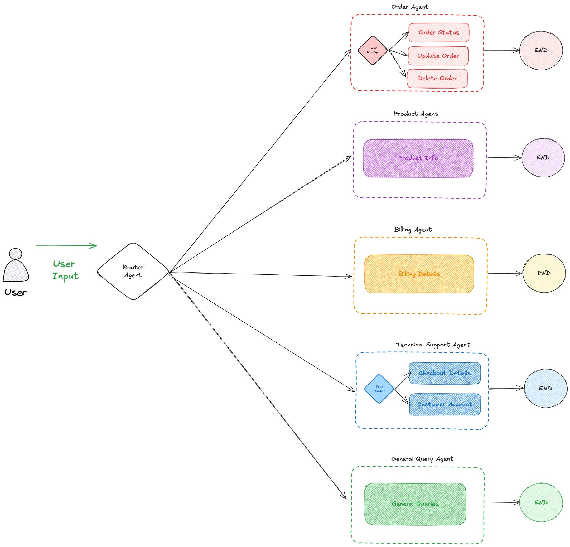
After analyzing hundreds of production agent systems, four distinct routing approaches have emerged as the foundation of modern agentic architectures. Each represents a different trade-off between accuracy, speed, cost, and implementation complexity.
1. LLM-Based Routing: The Universal Translator
LLM-based routing leverages the same language understanding capabilities that make modern AI so impressive. Instead of trying to predict every possible user intent, you simply ask the language model to analyze the input and make the routing decision.
The core mechanism is elegantly simple: present the LLM with the user's input and a carefully crafted prompt that defines your routing categories. The LLM analyzes the semantic meaning, context, and intent, then outputs a structured decision about where to route the request.
Where it shines:
Handling ambiguous inputs that don't fit neat patterns
Understanding complex, multi-part requests that span multiple categories
Adapting to new types of queries without retraining or rule updates
Processing context-dependent routing that considers conversation history
The architectural trade-off: Maximum flexibility comes at the cost of latency and API expenses. Each routing decision requires a full LLM inference, which can add 1-3 seconds and $0.001-0.01 per request. For high-throughput systems, these costs compound quickly.
Production pattern: Many sophisticated systems use LLM routing as a fallback for edge cases or as the primary router for high-value, low-volume interactions where accuracy matters more than speed.
2. Embedding-Based Routing: The Semantic Compass
Embedding-based routing transforms the routing problem into a mathematical similarity search. By converting both user inputs and routing destinations into high-dimensional vectors, the system can make routing decisions based on semantic similarity rather than surface-level pattern matching.
The mechanism involves pre-computing embeddings for each possible route (or representative examples of each route), then computing the embedding for each incoming request and finding the closest match using cosine similarity or other distance metrics.
Where it excels:
Semantic understanding that goes beyond keyword matching
Multi-language support since embeddings capture meaning across languages
Consistent performance with sub-second routing decisions
Handling synonyms and paraphrasing naturally
The sweet spot: Embedding routing offers the best balance of semantic understanding and computational efficiency for most production systems. Once the embeddings are computed, routing decisions happen in milliseconds with no API calls.
Implementation insight: The quality of your route embeddings determines everything. Spend time crafting comprehensive descriptions of each route's purpose and scope—these become the foundation for accurate similarity matching.
3. Rule-Based Routing: The Deterministic Workhorse
Rule-based routing might seem primitive compared to AI-powered alternatives, but it remains the backbone of many production systems for good reason. Using predefined patterns, keyword matching, and logical conditions, rule-based routing provides predictable, lightning-fast decisions.
The approach relies on explicit logic: if the input contains certain keywords, matches specific patterns, or triggers particular conditions, route to the designated handler. Complex decision trees can be built by combining multiple rules and conditions.
Where it dominates:
High-throughput systems where microsecond response times matter
Compliance-sensitive applications requiring auditable, deterministic routing
Well-defined use cases with predictable input patterns
Resource-constrained environments with minimal computational overhead
The reliability factor: Rule-based routing never has an "off day." It makes identical decisions for identical inputs, making it perfect for systems that require absolute consistency and predictability.
Modern evolution: Today's rule-based systems often incorporate regular expressions, fuzzy matching, and hierarchical decision trees, making them far more sophisticated than simple keyword matching.
4. ML Model-Based Routing: The Learning Specialist
Machine learning model-based routing represents a middle ground between the flexibility of LLM routing and the efficiency of rule-based systems. A specialized classification model is trained on labeled examples of correct routing decisions, creating a dedicated routing function optimized for your specific use case.
The core difference from LLM routing is crucial: instead of using a general-purpose language model prompted to make routing decisions, you train a discriminative model specifically for routing. The routing logic becomes encoded in the model's learned weights rather than expressed through prompts.
Where it excels:
Domain-specific accuracy that improves with more training data
Cost-effective operation with no ongoing API expenses
Fast inference comparable to rule-based systems
Continuous improvement through retraining on new examples
The training advantage: Unlike embeddings, which rely on general-purpose representations, ML routing models learn patterns specific to your application. They can discover subtle correlations between input features and routing decisions that human-designed rules might miss.
Implementation strategy: The most effective ML routing implementations combine traditional ML features (TF-IDF, n-grams) with modern embedding representations, creating hybrid models that capture both statistical and semantic patterns.


